欢迎访问776net必赢官网网站!

通知公告
当前位置是: 首页 -- 通知公告 -- 正文

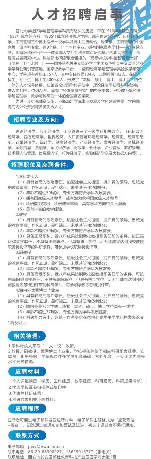
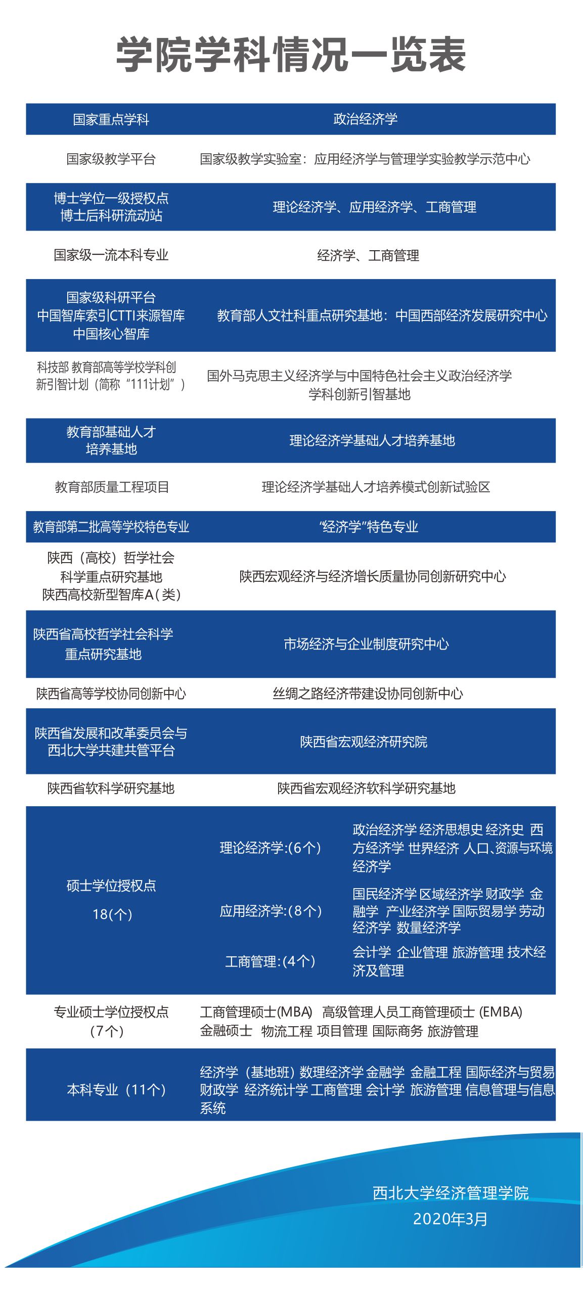
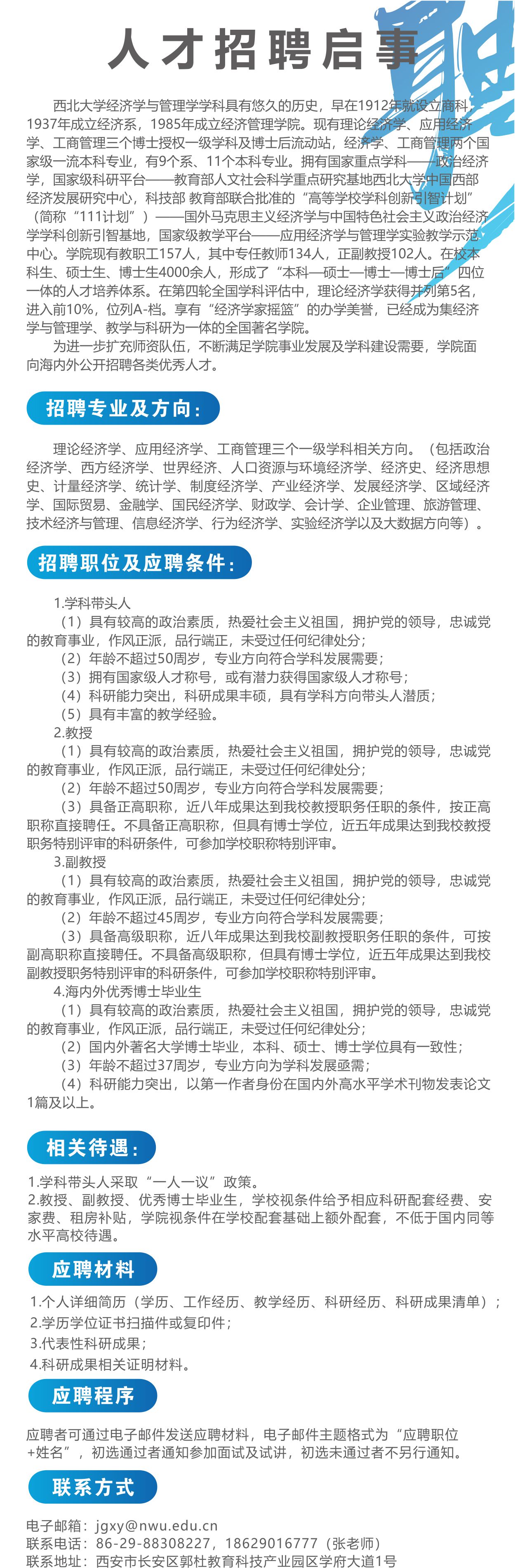
776net必赢官网人才招聘启事

发布日期:2020-03-14   点击量:

中国·必赢776net(股份)有限公司-官方网站 版权所有    地址:中国·西安郭杜教育产业园区学府大道1号    邮编:710127   邮箱:jgxy@nwu.edu.cn    电话:86-029-88308227       后台登陆